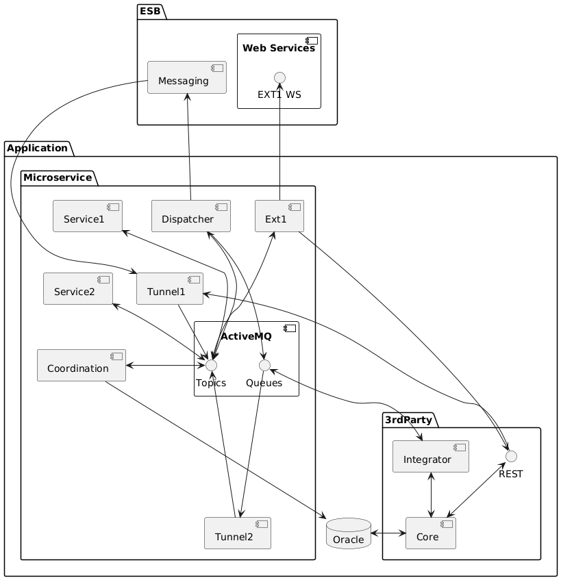
@startuml '!pragma horizontalLineBetweenDifferentPackageAllowed skinparam package<<Layout>> { borderColor Transparent backgroundColor Transparent fontColor Transparent stereotypeFontColor Transparent } package ESB { component "Messaging" component "Web Services" { interface EXT1WS as "EXT1 WS" } } package Application { package Microservice { component Ext1 component "ActiveMQ" { interface Topics interface Queues } component Tunnel1 component Tunnel2 component Dispatcher together { component Service2 as "Service2" component Service1 as "Service1" component Coord as "Coordination" Service1 -[hidden]- Service2 Service2 -[hidden]- Coord } Service1 <-> Topics Service2 <-> Topics Coord <-> Topics Topics <--- Tunnel2 Queues ---> Tunnel2 Messaging -d-> Tunnel1 Tunnel1 --> Topics Dispatcher <---> Topics Messaging <-d- Dispatcher Dispatcher --> Queues Ext1 <---> Topics } database Oracle package 3rdParty { component Integrator interface REST component Core REST <--> Core Integrator <--> Core } Ext1 --> REST Tunnel1 <-- REST Queues <--> Integrator EXT1WS <-- Ext1 Core <-> Oracle Coord --> Oracle } @enduml
Decode URL
Submit
amiga
aws-orange
black-knight
bluegray
blueprint
cerulean-outline
cerulean
crt-amber
crt-green
cyborg-outline
cyborg
hacker
lightgray
mars
materia-outline
materia
metal
mimeograph
minty
plain
reddress-darkblue
reddress-darkgreen
reddress-darkorange
reddress-darkred
reddress-lightblue
reddress-lightgreen
reddress-lightorange
reddress-lightred
sandstone
silver
sketchy-outline
sketchy
spacelab
spacelab-white
superhero-outline
superhero
toy
united
vibrant
🎉 Discover the future PlantUML Web Editor! 🚀
PNG
SVG
ASCII Art