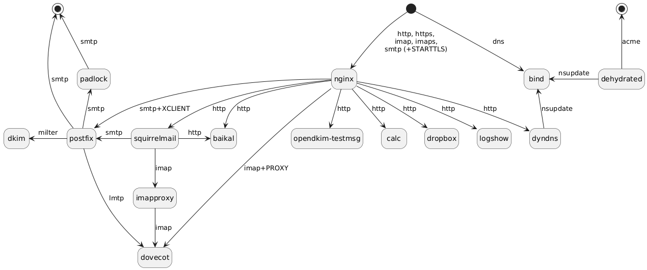
@startuml hide empty description [*] --> nginx: http, https,\nimap, imaps,\nsmtp (+STARTTLS) [*] --> bind: dns nginx --> dyndns: http dyndns -u-> bind: nsupdate state postfix state postfix1 <<end>> nginx --> postfix: smtp+XCLIENT postfix -u-> padlock: smtp postfix -u-> postfix1: smtp padlock -u-> postfix1: smtp state dkim postfix -l-> dkim: milter state dovecot postfix --> dovecot: lmtp nginx --> dovecot: imap+PROXY state imapproxy imapproxy --> dovecot: imap state squirrelmail squirrelmail -l-> postfix: smtp squirrelmail --> imapproxy: imap squirrelmail -> baikal: http nginx --> squirrelmail: http state "opendkim-testmsg" as opendkimtestmsg nginx --> baikal: http nginx --> calc: http nginx --> dropbox: http nginx --> logshow: http nginx --> opendkimtestmsg: http state dehydrated1 <<end>> dehydrated -l-> bind: nsupdate dehydrated -u-> dehydrated1: acme @enduml
Decode URL
Submit
amiga
aws-orange
black-knight
bluegray
blueprint
cerulean-outline
cerulean
crt-amber
crt-green
cyborg-outline
cyborg
hacker
lightgray
mars
materia-outline
materia
metal
mimeograph
minty
plain
reddress-darkblue
reddress-darkgreen
reddress-darkorange
reddress-darkred
reddress-lightblue
reddress-lightgreen
reddress-lightorange
reddress-lightred
sandstone
silver
sketchy-outline
sketchy
spacelab
spacelab-white
superhero-outline
superhero
toy
united
vibrant
🎉 Discover the future PlantUML Web Editor! 🚀
PNG
SVG
ASCII Art