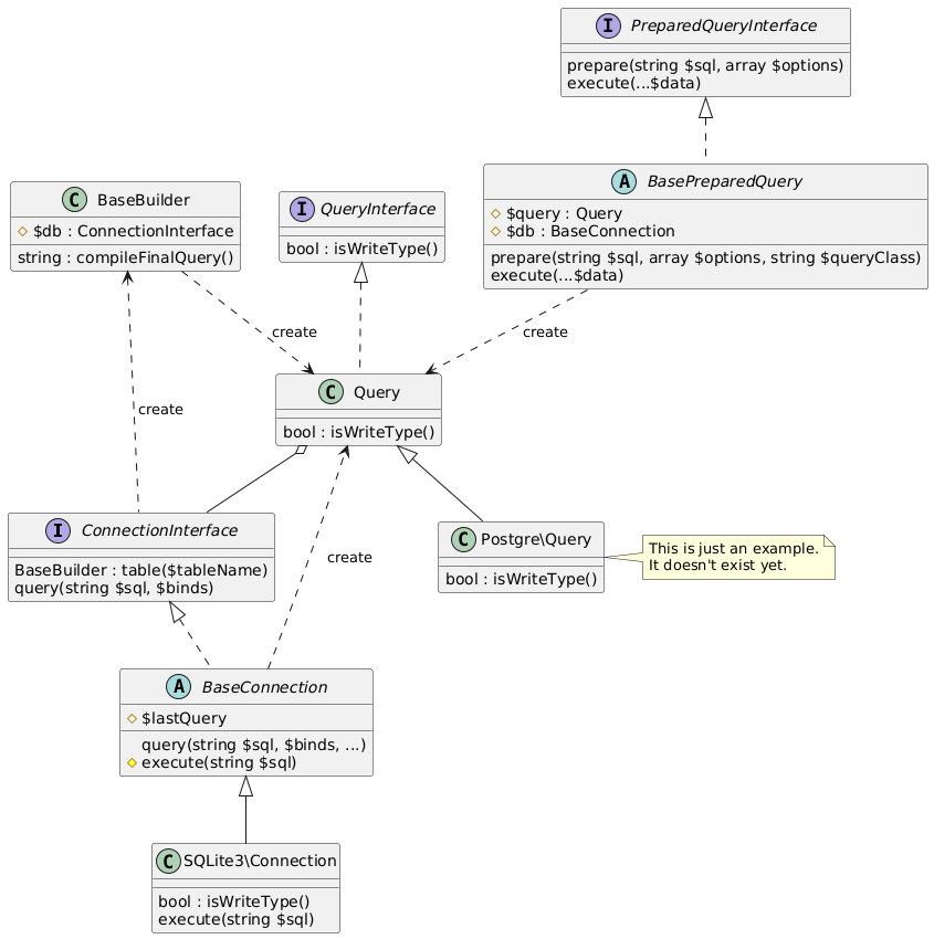
@startuml interface ConnectionInterface { BaseBuilder : table($tableName) query(string $sql, $binds) } abstract class BaseConnection implements ConnectionInterface { #$lastQuery query(string $sql, $binds, ...) #execute(string $sql) } BaseConnection ..> Query : create class SQLite3\Connection extends BaseConnection { bool : isWriteType() execute(string $sql) } interface QueryInterface { bool : isWriteType() } class Query implements QueryInterface { bool : isWriteType() } Query o-- ConnectionInterface class Postgre\Query extends Query { bool : isWriteType() } note right of Postgre\Query : This is just an example.\nIt doesn't exist yet. class BaseBuilder { #$db : ConnectionInterface string : compileFinalQuery() } BaseBuilder <.. ConnectionInterface : create BaseBuilder ..> Query : create interface PreparedQueryInterface { prepare(string $sql, array $options) execute(...$data) } abstract class BasePreparedQuery implements PreparedQueryInterface { #$query : Query #$db : BaseConnection prepare(string $sql, array $options, string $queryClass) execute(...$data) } BasePreparedQuery ..> Query : create @enduml
Decode URL
Submit
amiga
aws-orange
black-knight
bluegray
blueprint
cerulean-outline
cerulean
crt-amber
crt-green
cyborg-outline
cyborg
hacker
lightgray
mars
materia-outline
materia
metal
mimeograph
minty
plain
reddress-darkblue
reddress-darkgreen
reddress-darkorange
reddress-darkred
reddress-lightblue
reddress-lightgreen
reddress-lightorange
reddress-lightred
sandstone
silver
sketchy-outline
sketchy
spacelab
spacelab-white
superhero-outline
superhero
toy
united
vibrant
🎉 Discover the future PlantUML Web Editor! 🚀
PNG
SVG
ASCII Art