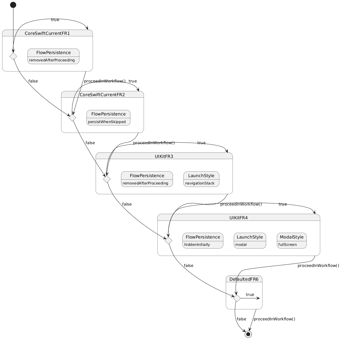
@startuml state CoreSwiftCurrentFR1.shouldLoad <<choice>> CoreSwiftCurrentFR1.shouldLoad -> CoreSwiftCurrentFR1 : true state CoreSwiftCurrentFR1 { state "FlowPersistence" as CoreSwiftCurrentFR1.FlowPersistence : removedAfterProceeding } state CoreSwiftCurrentFR2.shouldLoad <<choice>> CoreSwiftCurrentFR2.shouldLoad -> CoreSwiftCurrentFR2 : true state CoreSwiftCurrentFR2 { state "FlowPersistence" as CoreSwiftCurrentFR2.FlowPersistence : persistWhenSkipped } state UIKitFR3.shouldLoad <<choice>> UIKitFR3.shouldLoad -> UIKitFR3 : true state UIKitFR3 { state "FlowPersistence" as UIKitFR3.FlowPersistence : removedAfterProceeding state "LaunchStyle" as UIKitFR3.LaunchStyle : navigationStack } state UIKitFR4.shouldLoad <<choice>> UIKitFR4.shouldLoad -> UIKitFR4 : true state UIKitFR4 { state "FlowPersistence" as UIKitFR4.FlowPersistence : hiddenInitially state "LaunchStyle" as UIKitFR4.LaunchStyle { state "ModalStyle" as UIKitFR4.ModalStyle : fullScreen } UIKitFR4.LaunchStyle : modal } state DefaultedFR6.shouldLoad <<choice>> DefaultedFR6.shouldLoad -> DefaultedFR6 : true [*] --> CoreSwiftCurrentFR1.shouldLoad CoreSwiftCurrentFR1.shouldLoad --> CoreSwiftCurrentFR2.shouldLoad : false CoreSwiftCurrentFR1 --> CoreSwiftCurrentFR2.shouldLoad : proceedInWorkflow() CoreSwiftCurrentFR2.shouldLoad --> UIKitFR3.shouldLoad : false CoreSwiftCurrentFR2 --> UIKitFR3.shouldLoad : proceedInWorkflow() UIKitFR3.shouldLoad --> UIKitFR4.shouldLoad : false UIKitFR3 --> UIKitFR4.shouldLoad : proceedInWorkflow() UIKitFR4.shouldLoad --> DefaultedFR6.shouldLoad : false UIKitFR4 --> DefaultedFR6.shouldLoad : proceedInWorkflow() DefaultedFR6.shouldLoad --> [*] : false DefaultedFR6 --> [*] : proceedInWorkflow() @enduml
Decode URL
Submit
amiga
aws-orange
black-knight
bluegray
blueprint
cerulean-outline
cerulean
crt-amber
crt-green
cyborg-outline
cyborg
hacker
lightgray
mars
materia-outline
materia
metal
mimeograph
minty
plain
reddress-darkblue
reddress-darkgreen
reddress-darkorange
reddress-darkred
reddress-lightblue
reddress-lightgreen
reddress-lightorange
reddress-lightred
sandstone
silver
sketchy-outline
sketchy
spacelab
spacelab-white
superhero-outline
superhero
toy
united
vibrant
🎉 Discover the future PlantUML Web Editor! 🚀
PNG
SVG
ASCII Art