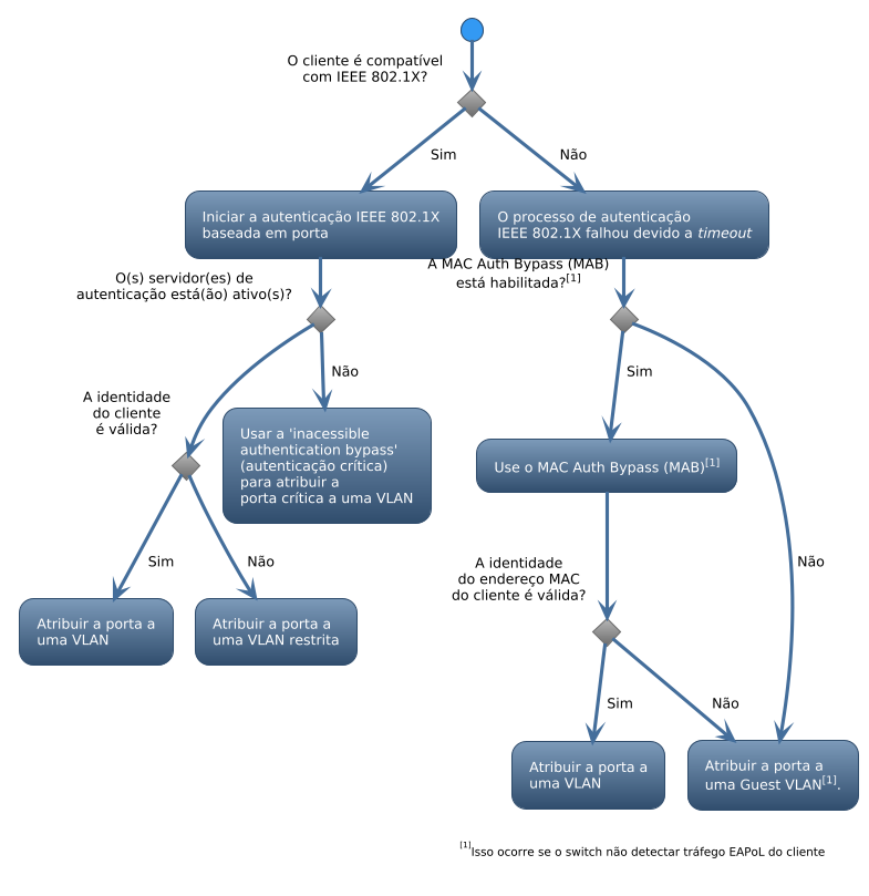
@startuml !theme spacelab <style> document { BackgroundColor white } arrow { FontColor ?black:orange } footer { FontColor ?black:orange } </style> (*) --> If "O cliente é compatível\ncom IEEE 802.1X?" then --> [Sim] "Iniciar a autenticação IEEE 802.1X\nbaseada em porta" If "O(s) servidor(es) de\nautenticação está(ão) ativo(s)?" then If "A identidade\ndo cliente\né válida?" then --> [Sim] "Atribuir a porta a\numa VLAN" as dot1xVLAN else --> [Não] "Atribuir a porta a\numa VLAN restrita" end if else --> [Não] "Usar a 'inacessible\nauthentication bypass'\n(autenticação crítica)\npara atribuir a\nporta crítica a uma VLAN" end if else --> [Não] "O processo de autenticação\nIEEE 802.1X falhou devido a //timeout//" If "A MAC Auth Bypass (MAB)\nestá habilitada?<sup>[1]</sup>" then --> [Sim] "Use o MAC Auth Bypass (MAB)<sup>[1]</sup>" If "A identidade\ndo endereço MAC\ndo cliente é válida?" then --> [Sim] "Atribuir a porta a\numa VLAN" as MABVLAN else --> [Não] "Atribuir a porta a\numa Guest VLAN<sup>[1]</sup>." as MABGuestVLAN endif else --> [Não] MABGuestVLAN endif endif right footer <sup>[1]</sup>Isso ocorre se o switch não detectar tráfego EAPoL do cliente @enduml
Decode URL
Submit
amiga
aws-orange
black-knight
bluegray
blueprint
cerulean-outline
cerulean
crt-amber
crt-green
cyborg-outline
cyborg
hacker
lightgray
mars
materia-outline
materia
metal
mimeograph
minty
plain
reddress-darkblue
reddress-darkgreen
reddress-darkorange
reddress-darkred
reddress-lightblue
reddress-lightgreen
reddress-lightorange
reddress-lightred
sandstone
silver
sketchy-outline
sketchy
spacelab
spacelab-white
superhero-outline
superhero
toy
united
vibrant
🎉 Discover the future PlantUML Web Editor! 🚀
PNG
SVG
ASCII Art