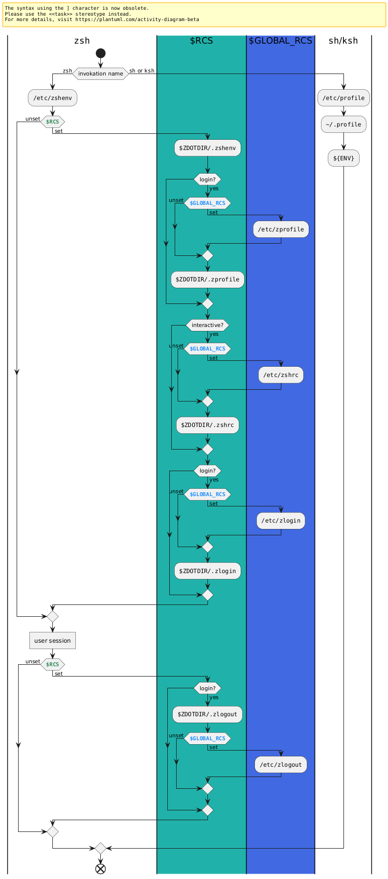
@startuml |""zsh""| |#LightSeaGreen|$RCS| |#RoyalBlue|$GLOBAL_RCS| |""sh""/""ksh""| |""zsh""| start if (invokation name) then (""zsh"") :""/etc/zshenv""; if (<b><color:SeaGreen>""$RCS""</color></b>) then (set) |$RCS| :""$ZDOTDIR/.zshenv""; if(login?) then (yes) if (<b><color:DodgerBlue>""$GLOBAL_RCS""</color></b>) then (set) |$GLOBAL_RCS| :""/etc/zprofile""; else (unset) endif |$RCS| :""$ZDOTDIR/.zprofile""; endif if(interactive?) then (yes) if (<b><color:DodgerBlue>""$GLOBAL_RCS""</color></b>) then (set) |$GLOBAL_RCS| :""/etc/zshrc""; else (unset) endif |$RCS| :""$ZDOTDIR/.zshrc""; endif if(login?) then (yes) if (<b><color:DodgerBlue>""$GLOBAL_RCS""</color></b>) then (set) |$GLOBAL_RCS| :""/etc/zlogin""; else (unset) endif |$RCS| :""$ZDOTDIR/.zlogin""; endif else (unset) endif |""zsh""| :user session] if (<b><color:SeaGreen>""$RCS""</color></b>) then (set) |$RCS| if(login?) then (yes) :""$ZDOTDIR/.zlogout""; if (<b><color:DodgerBlue>""$GLOBAL_RCS""</color></b>) then (set) |$GLOBAL_RCS| :""/etc/zlogout""; else (unset) endif endif else (unset) endif else (""sh"" or ""ksh"") |""sh""/""ksh""| :""/etc/profile""; :""\~/.profile""; :""${ENV}""; endif |""zsh""| end @enduml
Decode URL
Submit
amiga
aws-orange
black-knight
bluegray
blueprint
cerulean-outline
cerulean
crt-amber
crt-green
cyborg-outline
cyborg
hacker
lightgray
mars
materia-outline
materia
metal
mimeograph
minty
plain
reddress-darkblue
reddress-darkgreen
reddress-darkorange
reddress-darkred
reddress-lightblue
reddress-lightgreen
reddress-lightorange
reddress-lightred
sandstone
silver
sketchy-outline
sketchy
spacelab
spacelab-white
superhero-outline
superhero
toy
united
vibrant
🎉 Discover the future PlantUML Web Editor! 🚀
PNG
SVG
ASCII Art