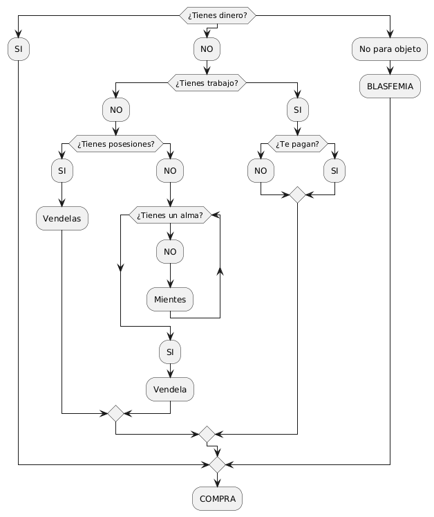
@startuml switch (¿Tienes dinero?) case () :SI; case () :NO; if (¿Tienes trabajo?) then :NO; if (¿Tienes posesiones?) then :SI; :Vendelas; else :NO; while (¿Tienes un alma?) :NO; :Mientes; endwhile :SI; :Vendela; endif else :SI; if (¿Te pagan?) then :NO; 'goto (¿Tienes posesiones?) else :SI; endif endif case () :No para objeto; :BLASFEMIA; endswitch :COMPRA; @enduml
Decode URL
Submit
amiga
aws-orange
black-knight
bluegray
blueprint
cerulean-outline
cerulean
crt-amber
crt-green
cyborg-outline
cyborg
hacker
lightgray
mars
materia-outline
materia
metal
mimeograph
minty
plain
reddress-darkblue
reddress-darkgreen
reddress-darkorange
reddress-darkred
reddress-lightblue
reddress-lightgreen
reddress-lightorange
reddress-lightred
sandstone
silver
sketchy-outline
sketchy
spacelab
spacelab-white
superhero-outline
superhero
toy
united
vibrant
🎉 Discover the future PlantUML Web Editor! 🚀
PNG
SVG
ASCII Art