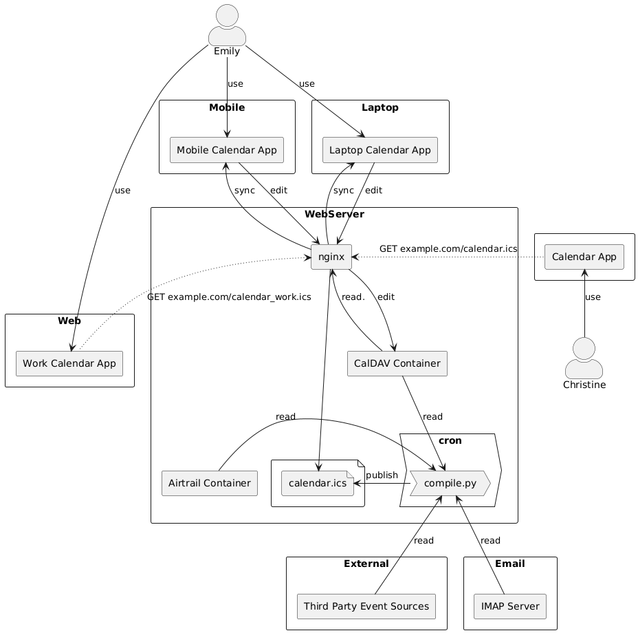
@startuml skinparam componentStyle rectangle skinparam actorStyle awesome component Mobile { [Mobile Calendar App] } component Laptop { [Laptop Calendar App] } component Web { [Work Calendar App] } component { [Calendar App] } component External { [Third Party Event Sources] } component Email { [IMAP Server] } component WebServer { process cron { process compile.py } file { file calendar.ics } [CalDAV Container] -d-> compile.py : read compile.py -> calendar.ics : publish [Airtrail Container] -> compile.py : read [Third Party Event Sources] -u-> compile.py : read [IMAP Server] -u-> compile.py : read [nginx] -> calendar.ics [nginx] -u-> [CalDAV Container] : edit [nginx] <-d- [CalDAV Container] : read. } :Emily: --> [Mobile Calendar App] : use :Emily: --> [Laptop Calendar App] : use :Emily: -> [Work Calendar App] : use [Mobile Calendar App] --> [nginx] : edit [Laptop Calendar App] --> [nginx] : edit [Mobile Calendar App] <-- [nginx] : sync [Laptop Calendar App] <-- [nginx] : sync [nginx] <~ [Calendar App] : "GET example.com/calendar.ics" [nginx] <~~ [Work Calendar App] : "GET example.com/calendar_work.ics" [Calendar App] <-- :Christine: : use @enduml
Decode URL
Submit
amiga
aws-orange
black-knight
bluegray
blueprint
cerulean-outline
cerulean
crt-amber
crt-green
cyborg-outline
cyborg
hacker
lightgray
mars
materia-outline
materia
metal
mimeograph
minty
plain
reddress-darkblue
reddress-darkgreen
reddress-darkorange
reddress-darkred
reddress-lightblue
reddress-lightgreen
reddress-lightorange
reddress-lightred
sandstone
silver
sketchy-outline
sketchy
spacelab
spacelab-white
superhero-outline
superhero
toy
united
vibrant
🎉 Discover the future PlantUML Web Editor! 🚀
PNG
SVG
ASCII Art