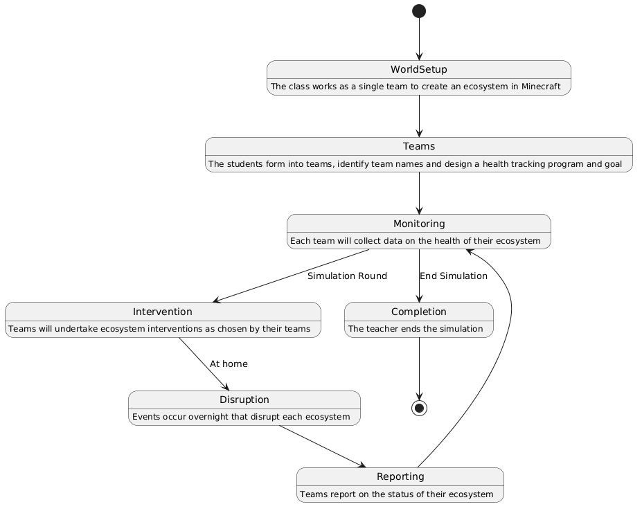
@startuml WorldSetup : The class works as a single team to create an ecosystem in Minecraft Teams : The students form into teams, identify team names and design a health tracking program and goal Monitoring : Each team will collect data on the health of their ecosystem Intervention : Teams will undertake ecosystem interventions as chosen by their teams Disruption : Events occur overnight that disrupt each ecosystem Reporting : Teams report on the status of their ecosystem Completion : The teacher ends the simulation [*] --> WorldSetup WorldSetup --> Teams Teams --> Monitoring Monitoring --> Intervention : Simulation Round Intervention --> Disruption : At home Disruption --> Reporting Reporting --> Monitoring Monitoring --> Completion : End Simulation Completion --> [*] @enduml
Decode URL
Submit
amiga
aws-orange
black-knight
bluegray
blueprint
cerulean-outline
cerulean
crt-amber
crt-green
cyborg-outline
cyborg
hacker
lightgray
mars
materia-outline
materia
metal
mimeograph
minty
plain
reddress-darkblue
reddress-darkgreen
reddress-darkorange
reddress-darkred
reddress-lightblue
reddress-lightgreen
reddress-lightorange
reddress-lightred
sandstone
silver
sketchy-outline
sketchy
spacelab
spacelab-white
superhero-outline
superhero
toy
united
vibrant
🎉 Discover the future PlantUML Web Editor! 🚀
PNG
SVG
ASCII Art