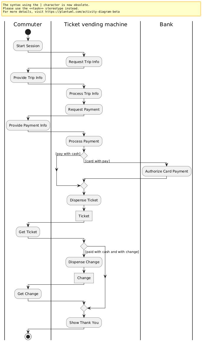
@startuml |Commuter| start :Start Session; |Ticket vending machine| :Request Trip Info; |Commuter| :Provide Trip Info; |Ticket vending machine| :Process Trip Info; :Request Payment; |Commuter| :Provide Payment Info; |Ticket vending machine| :Process Payment; if() then ([card with pay]) |Bank| :Authorize Card Payment; else ([pay with cash]) endif |Ticket vending machine| :Dispense Ticket; :Ticket] |Commuter| :Get Ticket; |Ticket vending machine| if() then ([paid with cash and with change]) :Dispense Change; :Change] |Commuter| :Get Change; endif |Ticket vending machine| :Show Thank You; |Commuter| stop @enduml
Decode URL
Submit
amiga
aws-orange
black-knight
bluegray
blueprint
cerulean-outline
cerulean
crt-amber
crt-green
cyborg-outline
cyborg
hacker
lightgray
mars
materia-outline
materia
metal
mimeograph
minty
plain
reddress-darkblue
reddress-darkgreen
reddress-darkorange
reddress-darkred
reddress-lightblue
reddress-lightgreen
reddress-lightorange
reddress-lightred
sandstone
silver
sketchy-outline
sketchy
spacelab
spacelab-white
superhero-outline
superhero
toy
united
vibrant
🎉 Discover the future PlantUML Web Editor! 🚀
PNG
SVG
ASCII Art