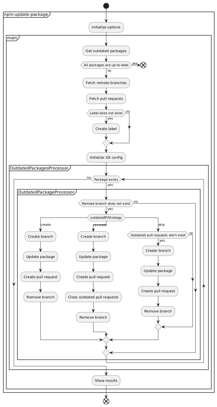
@startuml start group npm-update-package :Initialize options; group main :Get outdated packages; if (All packages are up-to-date) then (yes) end else (no) endif :Fetch remote branches; :Fetch pull requests; if (Label does not exist) then (yes) :Create label; else (no) endif :Initialize Git config; group OutdatedPackagesProcessor while (Package exists) is (yes) group OutdatedPackageProcessor if (Remote branch does not exist) then (yes) switch (outdatedPrStrategy) case (create) :Create branch; :Update package; :Create pull request; :Remove branch; case (recreate) :Create branch; :Update package; :Create pull request; :Close outdated pull requests; :Remove branch; case (skip) if (Outdated pull requests don't exist) then (yes) :Create branch; :Update package; :Create pull request; :Remove branch; else (no) endif endswitch else (no) endif end group endwhile (no) end group /' OutdatedPackagesProcessor '/ :Show results; end group /' main '/ end group /' npm-update-package '/ end @enduml
Decode URL
Submit
amiga
aws-orange
black-knight
bluegray
blueprint
cerulean-outline
cerulean
crt-amber
crt-green
cyborg-outline
cyborg
hacker
lightgray
mars
materia-outline
materia
metal
mimeograph
minty
plain
reddress-darkblue
reddress-darkgreen
reddress-darkorange
reddress-darkred
reddress-lightblue
reddress-lightgreen
reddress-lightorange
reddress-lightred
sandstone
silver
sketchy-outline
sketchy
spacelab
spacelab-white
superhero-outline
superhero
toy
united
vibrant
🎉 Discover the future PlantUML Web Editor! 🚀
PNG
SVG
ASCII Art