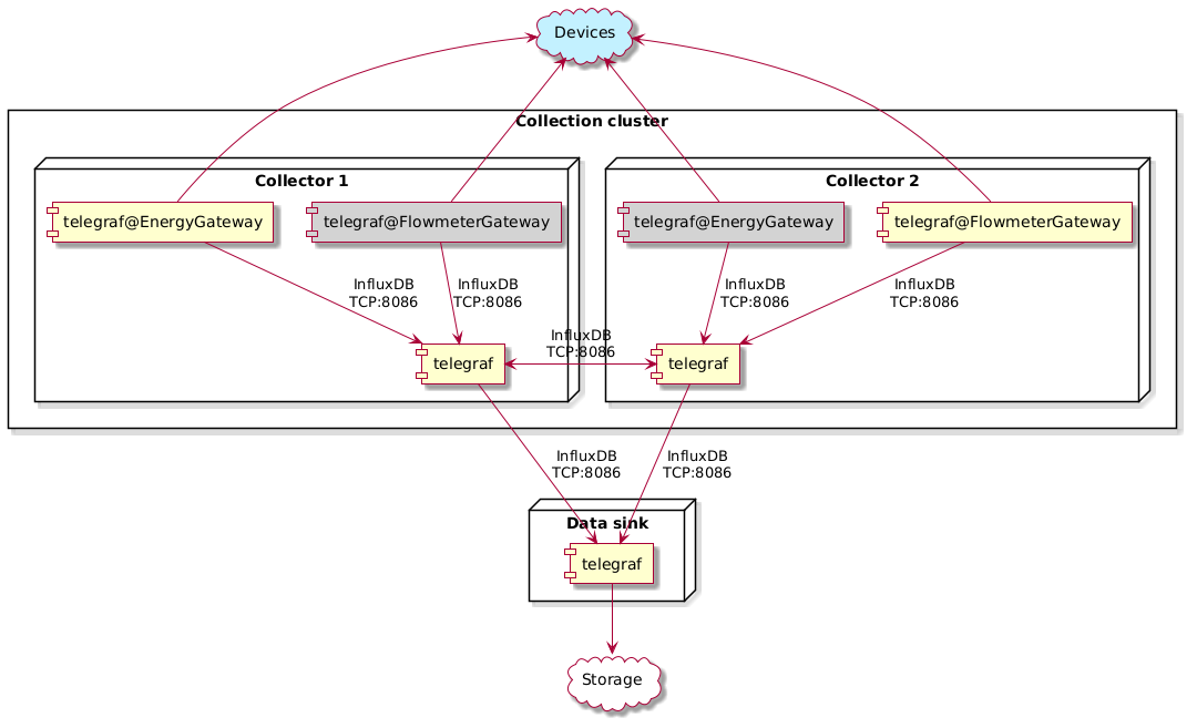
@startuml skin rose skinparam componentStyle uml1 skinparam defaultTextAlignment center cloud "Devices" as devices #application cloud "Storage" as storage #white rectangle "Collection cluster" as collection_cluster { node "Collector 1" { component "telegraf" as collector_telegraf_1 component "telegraf@EnergyGateway" as collector_telegraf_eg_1 component "telegraf@FlowmeterGateway" as collector_telegraf_fmg_1 #lightgrey collector_telegraf_eg_1 --> collector_telegraf_1 : InfluxDB\nTCP:8086 collector_telegraf_fmg_1 --> collector_telegraf_1 : InfluxDB\nTCP:8086 } node "Collector 2" { component "telegraf" as collector_telegraf_2 component "telegraf@EnergyGateway" as collector_telegraf_eg_2 #lightgrey component "telegraf@FlowmeterGateway" as collector_telegraf_fmg_2 collector_telegraf_eg_2 --> collector_telegraf_2 : InfluxDB\nTCP:8086 collector_telegraf_fmg_2 --> collector_telegraf_2 : InfluxDB\nTCP:8086 } collector_telegraf_1 <-left-> collector_telegraf_2 : InfluxDB\nTCP:8086 } node "Data sink" { component "telegraf" as telegraf } devices <-- collector_telegraf_eg_1 devices <-- collector_telegraf_fmg_1 devices <-- collector_telegraf_eg_2 devices <-- collector_telegraf_fmg_2 collector_telegraf_1 --> telegraf : InfluxDB\nTCP:8086 collector_telegraf_2 --> telegraf : InfluxDB\nTCP:8086 telegraf --> storage @enduml
Decode URL
Submit
amiga
aws-orange
black-knight
bluegray
blueprint
cerulean-outline
cerulean
crt-amber
crt-green
cyborg-outline
cyborg
hacker
lightgray
mars
materia-outline
materia
metal
mimeograph
minty
plain
reddress-darkblue
reddress-darkgreen
reddress-darkorange
reddress-darkred
reddress-lightblue
reddress-lightgreen
reddress-lightorange
reddress-lightred
sandstone
silver
sketchy-outline
sketchy
spacelab
spacelab-white
superhero-outline
superhero
toy
united
vibrant
🎉 Discover the future PlantUML Web Editor! 🚀
PNG
SVG
ASCII Art